Велофара своими руками.

Аватар користувача
W^W
* *
Повідомлень:158
З нами з:27.3.08 23:29
Стать:чол
Звідки:Винница
Re: Велофара своими руками.

Повідомлення W^W » 29.3.08 00:04

Привет всем радио-велолюбителям!
После покупки Sigma Supraled, радовался как дитя. Но теперь вижу, что малавата будет! :)
По размерам пятно более-менее, а вот форма с прогалинами, да и яркость низкая.
Поскольку я радиовредитель, зреет мысль о самоделе на диоде (ах). С корпусом не определился – для меня это ещё будет тот камень преткновения.
Maksym, укажи, пожалуйста, ссылку на магазин в Луганске, где можно заказать Cree Q5.
Все говорят, они имеют самую высокую эффективность в своей категории по мощности, стоит попробовать.
В твоей фаре радиатор справляется с одновременной работой двух диодов?

Аватар користувача
Maksym
*********
Повідомлень:5638
З нами з:29.5.06 22:57
Стать:чол
Звідки:Київ, Куренівка

Re: Велофара своими руками.

Повідомлення Maksym » 29.3.08 00:26

:empathy
Востаннє редагувалось 6.3.12 22:02 користувачем Maksym, всього редагувалось 1 раз.

Аватар користувача
W^W
* *
Повідомлень:158
З нами з:27.3.08 23:29
Стать:чол
Звідки:Винница

Re: Велофара своими руками.

Повідомлення W^W » 29.3.08 10:42

Cree Q5 имеют самую высокую эффективность не в своей категории, а имеют самую высокую эффективность кристалла среди серийно выпускаемых светодиодов (т.е. не учитывая штучные опытные образцы). Не по мощности, а по светоотдаче на ватт подаваемой мощности :) (КПД). Правда сейчас на смену ему идет Cree R2 с еще бОльшей эффективностью. Но пока их купить практически нереально (в мире, в Украине и подавно).
Это при 1 Вт подводимой мощности Q5 имеет 107 лм/вт, при отдаче 180 лм (700 мА), подводится (0.7х3.5) 2.5 Вт - эффективность 70 лм/вт, а если подвести 1 А (ок. 3.7 Вт) получим 220-230 лм (60 лм/вт). Существуют диодные матрицы других производителей 10-20 Вт 70/вт. У Крии есть кристалы на 600-800 люменов с такой же эффективностью как Q5?
Но Q5 star в Луганске заказать можно же? Ссылочка есть? Спасибо.

Аватар користувача
Maksym
*********
Повідомлень:5638
З нами з:29.5.06 22:57
Стать:чол
Звідки:Київ, Куренівка

Re: Велофара своими руками.

Повідомлення Maksym » 29.3.08 18:51

:empathy
Востаннє редагувалось 6.3.12 22:02 користувачем Maksym, всього редагувалось 1 раз.

Аватар користувача
W^W
* *
Повідомлень:158
З нами з:27.3.08 23:29
Стать:чол
Звідки:Винница

Re: Велофара своими руками.

Повідомлення W^W » 29.3.08 20:41

Вот производитель высокоэффективных LED матриц и всякого полупроводникового света http://www.hueyjann.com.tw/english/index-e.htm" onclick="window.open(this.href);return false;
Велофару расчитываю делать на 10 Вт матрице (700 лм) :anti: . В течении месяца-двух должны быть на украине, в розницу.
А Крии 5 в китайский фонарик втулю вместо родного + преобразователь.

Аватар користувача
Maksym
*********
Повідомлень:5638
З нами з:29.5.06 22:57
Стать:чол
Звідки:Київ, Куренівка

Re: Велофара своими руками.

Повідомлення Maksym » 29.3.08 21:22

:empathy
Востаннє редагувалось 6.3.12 22:00 користувачем Maksym, всього редагувалось 1 раз.

Аватар користувача
GlamYuri
* * * * *
Повідомлень:1359
З нами з:17.4.07 16:39
Skype:yuriy.kovalenko1
Стать:чол
Звідки:...Из лесу - вестимо...

Re: Велофара своими руками.

Повідомлення GlamYuri » 3.4.08 10:54

От Maksym - "... драйвер ZXSC400, два Cree Q5, коллиматоры Fraen FC-N2-XR79-HRF (8°) и FC-M2-XR79-HRF (21°) ....."

Вот ,что у меня получилось на диоде PG1N-5LWS - http://io.com.ua/3600808" onclick="window.open(this.href);return false;
http://io.com.ua/3600807" onclick="window.open(this.href);return false;
http://io.com.ua/3600806" onclick="window.open(this.href);return false;
http://io.com.ua/3600805" onclick="window.open(this.href);return false; :mushket:
...все мироздание - есть суть, игра моего воображения. И если вы со мной согласитесь, то и вашего тоже ... (граф Калиостро)

Аватар користувача
Maksym
*********
Повідомлень:5638
З нами з:29.5.06 22:57
Стать:чол
Звідки:Київ, Куренівка

Re: Велофара своими руками.

Повідомлення Maksym » 3.4.08 11:26

:empathy
Востаннє редагувалось 6.3.12 22:00 користувачем Maksym, всього редагувалось 1 раз.

Аватар користувача
Добрый Эээх
*
Повідомлень:8
З нами з:31.3.08 18:07
Стать:чол
Звідки:из Вечного Прошлого

Re: Велофара своими руками.

Повідомлення Добрый Эээх » 3.4.08 16:36

А я сделал проще. Так как занимаюсь туризмом немного, то купил себе лобой фонарь Petzl
http://en.petzl.com/petzl/LampesProduits?Produit=562
в комплекте крепёж к ремню. Этот крепёж прикручиваеться к креплению переднего светоотражателя. И всё. Использую в горах и при езде на велике. Шпарит на 30-40 метров. Недостаток такой системы: лупит пятном.
Для тех кто фанатеет от светодиодных фонарей, скажу замеченный мной недостаток. У светодиодов такой интересный спектр, что при свечении, не видно луж. Видно только тёмное пятно. При свечении обычных лампочек, такого эффекта не замечал.
Сто тысяч лет-это очень много. Цени каждый день. Это твой день.
Мао Цзедун.

Аватар користувача
Maksym
*********
Повідомлень:5638
З нами з:29.5.06 22:57
Стать:чол
Звідки:Київ, Куренівка

Re: Велофара своими руками.

Повідомлення Maksym » 3.4.08 17:41

:empathy
Востаннє редагувалось 6.3.12 22:00 користувачем Maksym, всього редагувалось 1 раз.

Аватар користувача
Паша Киевский
* * * *
Повідомлень:563
З нами з:6.8.07 00:21
Стать:чол
Звідки:Киев, Борщаговка, 50-Летия 1

Re: Велофара своими руками.

Повідомлення Паша Киевский » 3.4.08 21:00

Недостаток такой системы: лупит пятном.
Для тех кто фанатеет от светодиодных фонарей, скажу замеченный мной недостаток. У светодиодов такой интересный спектр, что при свечении, не видно луж.
Хинт: если в Тикке ХР не до конца выдвинуть рассеиватель, будет и луч, и боковая засветка.
Что до луж - в свете Rebel`а всё видно ;)
Я сменил ник, под старым ником больше не пишу.
Новый ник: Uda4nik

[Valentin]
*
Повідомлень:8
З нами з:4.4.08 15:05

Re: Велофара своими руками.

Повідомлення [Valentin] » 4.4.08 19:50

Итак, закончил апгрейд своей фары :angel:

Теперь она содержит драйвер на основе микросхемы ZXSC400, два светодиода Cree Q5, коллиматоры Fraen FC-N2-XR79-HRF (8°) и FC-M2-XR79-HRF (21°) и (чего я давно хотел) подсвечивает велокомп и правую манетку :). Фара работает от 2,5 до 6,7 В. При напряжении 2,5В ток на свеодиоды 0,27А, при напряжении 5,8-6,7В - 0,78А. Питаю фару напряжением около 6В. Полевые испытания не проводил, но светить должна хорошо. Единственное что не понравилось когда собрал - так это корпус
А КПД замерялся?
У меня почему то на ZXSC400 очень греется силовой транзистор и кушает много энергии. Какой транзистор был использован?

Аватар користувача
GlamYuri
* * * * *
Повідомлень:1359
З нами з:17.4.07 16:39
Skype:yuriy.kovalenko1
Стать:чол
Звідки:...Из лесу - вестимо...

Re: Велофара своими руками.

Повідомлення GlamYuri » 7.4.08 10:42

To gt4uri - Зачет!
А не хочешь еще бОльшую дырку в крышке прорезать? Есть подозрение что она может чуть мешать боковой засветке.
А светит как?
Светит очень даже не плохо. - Низкопрофильный светодиод 5W Star
Питание ,пока на прямую ,от 5 х 1,2 В. (какое у тебя питание ?)
Тебе такой драйвер не встречался ? - MBI 1801 - драйвер повышенной мощности All-Ways-ON™ без шины управления
Интересует - как его состыковать с диодом.
...все мироздание - есть суть, игра моего воображения. И если вы со мной согласитесь, то и вашего тоже ... (граф Калиостро)

Аватар користувача
Maksym
*********
Повідомлень:5638
З нами з:29.5.06 22:57
Стать:чол
Звідки:Київ, Куренівка

Re: Велофара своими руками.

Повідомлення Maksym » 7.4.08 17:33

:empathy
Востаннє редагувалось 6.3.12 22:00 користувачем Maksym, всього редагувалось 1 раз.

Аватар користувача
Jelezachnik
* * *
Повідомлень:210
З нами з:4.6.07 09:10
Skype:Jelezachnik
Стать:чол
Звідки:Киев, Троещина

Re: Велофара своими руками.

Повідомлення Jelezachnik » 8.4.08 10:17

Как бы банально это ни звучало, типовая схема включения MBI1801 приведена в даташите на стр.7 сверху. Там есть все формулы для расчёта резисторов, при токе 1200 мА Rext = 976 Ом, ближайшее - 1 кОм. Есть такие нюансы: на микросхеме не рекомендуется рассеивать больше 1,6W мощности (см. стр. 11), максимальное напряжение питания у неё 7 вольт.
П.С. Честно говоря, я бы для стабилизации тока использовал что-то импульсное, с бОльшим КПД.
Фаростроитель Bikelight Custom. Мы делаем фары так, чтобы довольный качеством освещения клиент не беспокоил нас по гарантийным вопросам.

Аватар користувача
GlamYuri
* * * * *
Повідомлень:1359
З нами з:17.4.07 16:39
Skype:yuriy.kovalenko1
Стать:чол
Звідки:...Из лесу - вестимо...

Re: Велофара своими руками.

Повідомлення GlamYuri » 8.4.08 20:37

.....Честно говоря, я бы для стабилизации тока использовал что-то импульсное, с бОльшим КПД.
А что именно - импульсное, с бОльшим КПД ,мона реально спаять ?
Схемку пожалуйста. Спасибо. :)
...все мироздание - есть суть, игра моего воображения. И если вы со мной согласитесь, то и вашего тоже ... (граф Калиостро)

Аватар користувача
GlamYuri
* * * * *
Повідомлень:1359
З нами з:17.4.07 16:39
Skype:yuriy.kovalenko1
Стать:чол
Звідки:...Из лесу - вестимо...

Re: Велофара своими руками.

Повідомлення GlamYuri » 10.4.08 11:55

Да ... Фару (на диоде PG1N-5LWS) хочу запитать 5х1.2 v - NiMg 2,7A или 6,0~7.0 v - li-pol. 2,2A
Какие будут мниния ? Нужен -ли вааще драйвер ? Или ограничится резистором ? по току до 0,9А.
...все мироздание - есть суть, игра моего воображения. И если вы со мной согласитесь, то и вашего тоже ... (граф Калиостро)

Аватар користувача
Jelezachnik
* * *
Повідомлень:210
З нами з:4.6.07 09:10
Skype:Jelezachnik
Стать:чол
Звідки:Киев, Троещина

Re: Велофара своими руками.

Повідомлення Jelezachnik » 10.4.08 15:28

Есть 2 графика: первый - вольт-амперная характеристика вышеупомянутого светодиода (судя по напряжению в 6..7,5 вольт, у него внутри фактически 2 светодиода, включенных последовательно), второй - разрядные характеристики аккумулятора Ni-MH ёмкостью 2700 мАч производства GP (нас интересует график 0,2С)
vf47fdf3c4dc84d_200841014228.jpg
vf47fdf3c4dc84d_200841014228.jpg (25.15Кіб)Переглянуто 8602 разів
vf47fdf43acf024_200841014426.jpg
vf47fdf43acf024_200841014426.jpg (28.06Кіб)Переглянуто 8594 разів
Вывод, который можно сделать из графиков: при разрядке аккумуляторов от 80 до 20% напряжение на них будет в диапазоне 1,2..1,25 вольт на аккумулятор, на 5 элементах - 6..6,25 вольт. Т.е., с первого графика получаем - ток через светодиод будет в течении основного времени до 200 мА. Вывод: при ограничении тока резистором 5 аккумуляторов мало.
Насчёт микросхем ШИМ - тонкость в том, что они бывают 2-х типов: повышающие и понижающие. Пример использования понижающей ZXSC300, продающейя в Имраде - тут. Есть нюанс: минимальное напряжение питания у неё = напряжению на светодиоде (в даташите 3.6V) + 0.2V.
Фаростроитель Bikelight Custom. Мы делаем фары так, чтобы довольный качеством освещения клиент не беспокоил нас по гарантийным вопросам.

Аватар користувача
Maksym
*********
Повідомлень:5638
З нами з:29.5.06 22:57
Стать:чол
Звідки:Київ, Куренівка

Re: Велофара своими руками.

Повідомлення Maksym » 10.4.08 20:29

:empathy
Востаннє редагувалось 6.3.12 22:00 користувачем Maksym, всього редагувалось 1 раз.

[Valentin]
*
Повідомлень:8
З нами з:4.4.08 15:05

Re: Велофара своими руками.

Повідомлення [Valentin] » 11.4.08 09:55

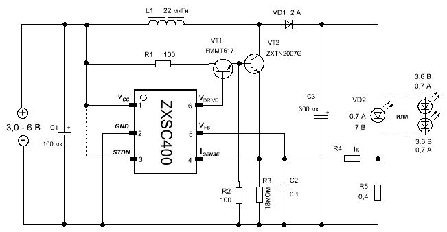
Maksym, а как быть с постоянной составляюей напряжения?
Ведь, если пользоваться схемой из приложения, то в откюченном состоянии на диодах все равно есть напряжение. Или используемтся механический выключатель?
Вкладення
400_5_2.GIF
400_5_2.GIF (8.97Кіб)Переглянуто 8525 разів

Аватар користувача
Maksym
*********
Повідомлень:5638
З нами з:29.5.06 22:57
Стать:чол
Звідки:Київ, Куренівка

Re: Велофара своими руками.

Повідомлення Maksym » 11.4.08 11:29

:empathy
Востаннє редагувалось 6.3.12 22:00 користувачем Maksym, всього редагувалось 1 раз.

[Valentin]
*
Повідомлень:8
З нами з:4.4.08 15:05

Re: Велофара своими руками.

Повідомлення [Valentin] » 12.4.08 12:02

Ну да, от двух все работает оптимально, но кучает очень не мало... и у меня получается, что от двух он ест ток где то 900 мА, и от четырех тоже теже самые 900 мА.. При этом в первом случае на светодиоды попадает 350 мА, во втором чуть поболее, т.е. КПД падает в 2 раза почти, и дико греется транзистор.. Сейчас собрал фару на 2 параллельно включенных с понижающим преобразователем, разброс тока не велик оказался, вчера тестил ее, и теперь думаю, а не оставить ли один светодиод))

Аватар користувача
SOM
* * *
Повідомлень:384
З нами з:13.3.07 11:56
Skype:somsts@ukr.net
Стать:чол
Звідки:Kyiv, Троєщина

Re: Велофара своими руками.

Повідомлення SOM » 16.4.08 16:40

ШЛИФУЕМ-шлифуем схему))) народ ждет конечного оптимального решения)

Аватар користувача
GlamYuri
* * * * *
Повідомлень:1359
З нами з:17.4.07 16:39
Skype:yuriy.kovalenko1
Стать:чол
Звідки:...Из лесу - вестимо...

Re: Велофара своими руками.

Повідомлення GlamYuri » 16.4.08 20:31

Шлифааанул я схему так, шо астался чиста Один ресистор (1,8 Ом 5 Вт) при питании от шести конкретных пальцев (Ni-Mn 2,3 А 7,8 В).
При этом на диоде (PG1N-5LWS -?) - 7,3 В и 340 мА , который пересветил настольную лампу накаливания (30 Вт с отражающим покрытием)
Свет мерял фотыком (по экспозиции) :anti:
Смотрите фото - http://io.com.ua/3756455" onclick="window.open(this.href);return false;
http://io.com.ua/3756452" onclick="window.open(this.href);return false;
http://io.com.ua/3756449" onclick="window.open(this.href);return false;
http://io.com.ua/3756447" onclick="window.open(this.href);return false;
...все мироздание - есть суть, игра моего воображения. И если вы со мной согласитесь, то и вашего тоже ... (граф Калиостро)

Аватар користувача
Maksym
*********
Повідомлень:5638
З нами з:29.5.06 22:57
Стать:чол
Звідки:Київ, Куренівка

Re: Велофара своими руками.

Повідомлення Maksym » 16.4.08 20:55

:empathy
Востаннє редагувалось 6.3.12 22:00 користувачем Maksym, всього редагувалось 1 раз.


Повернутись до “"Велофара власними руками"”

Хто зараз онлайн

Зараз переглядають цей форум: Немає зареєстрованих користувачів і 1 гість