Велофара своими руками.

Аватар користувача
Shilik
Страшний Модератор
Страшний Модератор
Повідомлень:3106
З нами з:20.7.07 11:19
Стать:чол
Звідки:Киев, Шулявка
Re: Велофара своими руками.

Повідомлення Shilik » 7.4.10 07:22

Ни в коем случае не клей. Отпал сам диод и если его просто приклеить он сгорит, как уже писали ранее.
У вас в фаре стоят эти диоды
Cree.jpg
Cree.jpg (11.52Кіб)Переглянуто 5625 разів
И эта оптика
Зображення

Оптика крепится без клея на диоды. Там однозначно отпал диод. Ни в коем случае не клей!!!
Ночные ВелоРоллерские
BikeLight Custom
KELLYS-BLC Racing team

KELLYS KJU 2011 + Raptor 2012 + Hacker 50 2016

Аватар користувача
AnalogDevices
* * * * *
Повідомлень:1686
З нами з:21.7.09 20:08
Skype:analog_devices
Стать:чол
Звідки:Киев, Подол

Re: Велофара своими руками.

Повідомлення AnalogDevices » 7.4.10 10:13

если уже не терпится приклеить то только термо клеем.... едь на радио рынок
Человек должен катать всё! Дёрт, ФР, КК, ДХ, Шоссе и шары в карманах.

Аватар користувача
Jelezachnik
* * *
Повідомлень:210
З нами з:4.6.07 09:10
Skype:Jelezachnik
Стать:чол
Звідки:Киев, Троещина

Re: Велофара своими руками.

Повідомлення Jelezachnik » 7.4.10 10:40

В фарах при монтаже светодиодов мы используем специальный припой, клей (в виде силикона) используется только для монтажа некоторых типов оптики.
Фаростроитель Bikelight Custom. Мы делаем фары так, чтобы довольный качеством освещения клиент не беспокоил нас по гарантийным вопросам.

Аватар користувача
AnalogDevices
* * * * *
Повідомлень:1686
З нами з:21.7.09 20:08
Skype:analog_devices
Стать:чол
Звідки:Киев, Подол

Re: Велофара своими руками.

Повідомлення AnalogDevices » 7.4.10 10:44

который ссоединяет радиатор со свето диодом?
Человек должен катать всё! Дёрт, ФР, КК, ДХ, Шоссе и шары в карманах.

Аватар користувача
Shilik
Страшний Модератор
Страшний Модератор
Повідомлень:3106
З нами з:20.7.07 11:19
Стать:чол
Звідки:Киев, Шулявка

Re: Велофара своими руками.

Повідомлення Shilik » 7.4.10 11:09

Да именно. Светодиоды напаиваются без подложек (шестигранных звезд). У термоклея недостаточная теплопроводность.
http://www.velokiev.com/forum/viewtopic ... 0#p1024981
Востаннє редагувалось 7.4.10 16:42 користувачем Shilik, всього редагувалось 1 раз.
Ночные ВелоРоллерские
BikeLight Custom
KELLYS-BLC Racing team

KELLYS KJU 2011 + Raptor 2012 + Hacker 50 2016

Аватар користувача
AnalogDevices
* * * * *
Повідомлень:1686
З нами з:21.7.09 20:08
Skype:analog_devices
Стать:чол
Звідки:Киев, Подол

Re: Велофара своими руками.

Повідомлення AnalogDevices » 7.4.10 11:17

ааа.. я понял.... я просто всегда с подложками делаю и болтиками прикручиваю)
Человек должен катать всё! Дёрт, ФР, КК, ДХ, Шоссе и шары в карманах.

Аватар користувача
AnalogDevices
* * * * *
Повідомлень:1686
З нами з:21.7.09 20:08
Skype:analog_devices
Стать:чол
Звідки:Киев, Подол

Re: Велофара своими руками.

Повідомлення AnalogDevices » 10.5.10 00:18

MC-E рулит) многие на ночных ето видели, но грех не показать ето на форуме *oops*
Вкладення
S6301075.jpg
S6301075.jpg (162.54Кіб)Переглянуто 6067 разів
S6301076.jpg
S6301076.jpg (183.83Кіб)Переглянуто 6067 разів
S6301072.jpg
S6301072.jpg (141.17Кіб)Переглянуто 6067 разів
S6301071.jpg
S6301071.jpg (140.83Кіб)Переглянуто 6067 разів
Человек должен катать всё! Дёрт, ФР, КК, ДХ, Шоссе и шары в карманах.

Аватар користувача
AnalogDevices
* * * * *
Повідомлень:1686
З нами з:21.7.09 20:08
Skype:analog_devices
Стать:чол
Звідки:Киев, Подол

Re: Велофара своими руками.

Повідомлення AnalogDevices » 10.5.10 00:23

ещё фото
Вкладення
S6301080.jpg
S6301080.jpg (163.73Кіб)Переглянуто 6067 разів
S6301079.jpg
S6301079.jpg (169.88Кіб)Переглянуто 6067 разів
S6301078.jpg
S6301078.jpg (170.27Кіб)Переглянуто 6067 разів
S6301077.jpg
S6301077.jpg (179.3Кіб)Переглянуто 6067 разів
Человек должен катать всё! Дёрт, ФР, КК, ДХ, Шоссе и шары в карманах.

Аватар користувача
AnalogDevices
* * * * *
Повідомлень:1686
З нами з:21.7.09 20:08
Skype:analog_devices
Стать:чол
Звідки:Киев, Подол

Re: Велофара своими руками.

Повідомлення AnalogDevices » 10.5.10 00:25

и ещё
Вкладення
S6301085.jpg
S6301085.jpg (177.98Кіб)Переглянуто 6067 разів
S6301084.jpg
S6301084.jpg (171.1Кіб)Переглянуто 6067 разів
S6301083.jpg
S6301083.jpg (156.45Кіб)Переглянуто 6067 разів
Человек должен катать всё! Дёрт, ФР, КК, ДХ, Шоссе и шары в карманах.

Аватар користувача
AnalogDevices
* * * * *
Повідомлень:1686
З нами з:21.7.09 20:08
Skype:analog_devices
Стать:чол
Звідки:Киев, Подол

Re: Велофара своими руками.

Повідомлення AnalogDevices » 10.5.10 00:27

не доделанным осталось управление, и корпус для драйвера... в скором будущем и их фото покажу
Человек должен катать всё! Дёрт, ФР, КК, ДХ, Шоссе и шары в карманах.

orex_
* *
Повідомлень:78
З нами з:25.5.09 16:18
Стать:чол
Звідки:Рахів, Закарпатська

Re: Велофара своими руками.

Повідомлення orex_ » 10.5.10 07:22

MC-E рулит) многие на ночных ето видели, но грех не показать ето на форуме *oops*
- доброго дня. Можна схему в студію?, і для живлення якого СВД використовуєте?

Аватар користувача
AnalogDevices
* * * * *
Повідомлень:1686
З нами з:21.7.09 20:08
Skype:analog_devices
Стать:чол
Звідки:Киев, Подол

Re: Велофара своими руками.

Повідомлення AnalogDevices » 10.5.10 11:30

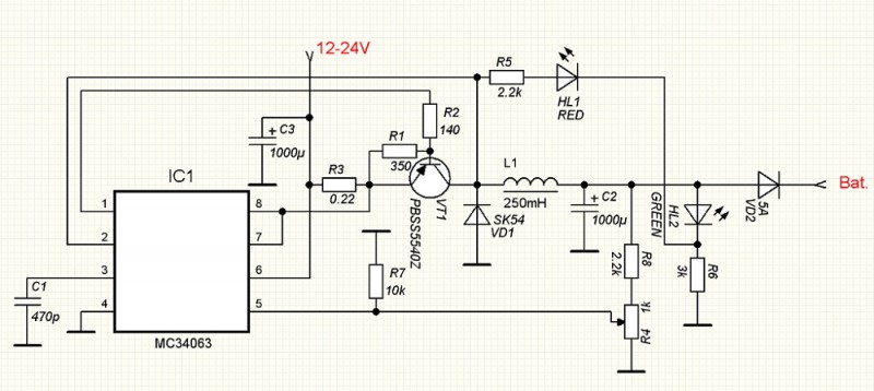
так модель светодиода фирмы Cree MC-E он на 10 Вт http://www.cree.com/products/xlamp_mce.asp
я схемкой могу поделиться только если мне разрешит один человек из етого форума, он меня попросил её сильно не розглашать, но могу поделиться идеей как сделать кнопочное включение\выключение на триггере. А дальний-ближний переключаеться очень просто, 2 верхних кристалла или 2 нижних
Заряжалка всегда пожалуйста!
Вкладення
charger MC34063.jpg
Человек должен катать всё! Дёрт, ФР, КК, ДХ, Шоссе и шары в карманах.

Аватар користувача
W^W
* *
Повідомлень:158
З нами з:27.3.08 23:29
Стать:чол
Звідки:Винница

Re: Велофара своими руками.

Повідомлення W^W » 10.5.10 12:08

так модель светодиода фирмы Cree MC-E он на 10 Вт.
А дальний-ближний переключаеться очень просто, 2 верхних кристалла или 2 нижних!
ни черта толкового в переключении верхней пары и нижней в МС-Е нет! не будет там ближнего и дальнего! Так самообман, кристаллы очень близко расположены. Тут должна еще и оптика быть соответствующая для такого переключения, а ее нет!

Аватар користувача
AnalogDevices
* * * * *
Повідомлень:1686
З нами з:21.7.09 20:08
Skype:analog_devices
Стать:чол
Звідки:Киев, Подол

Re: Велофара своими руками.

Повідомлення AnalogDevices » 10.5.10 12:11

а на фотках что? самообман тоже? :lol: вообще то оптика от Р7 светодиода, и ето чисто случайно возникла идея сделать дальний ближний. Я позже пробовал на родной оптике от МС-Е то ничего не получилось, слишком собранный пучок
Человек должен катать всё! Дёрт, ФР, КК, ДХ, Шоссе и шары в карманах.

Аватар користувача
Imh
* * *
Повідомлень:257
З нами з:29.6.06 22:16
Стать:чол
Звідки:Киев, Радужный

Re: Велофара своими руками.

Повідомлення Imh » 10.5.10 16:02

Всё же дальний свет это что-то другое, не может быть дальний и ближний на одной оптике, так как совершенно разные углы необходимы

Как выглядит это всё на велосипеде? а то всё блоки.. модули... разъёмы... провода... как то не компактно что ли
Драйвер кастом это конечно хорошо, но сегодня под этим блоком подразумевается что то размером с 10 копеечную монету, чего совершенно нельзя сказать о том что на фото

Аватар користувача
Maksym
*********
Повідомлень:5638
З нами з:29.5.06 22:57
Стать:чол
Звідки:Київ, Куренівка

Re: Велофара своими руками.

Повідомлення Maksym » 10.5.10 18:31

:empathy
Востаннє редагувалось 6.3.12 21:49 користувачем Maksym, всього редагувалось 1 раз.

Аватар користувача
AnalogDevices
* * * * *
Повідомлень:1686
З нами з:21.7.09 20:08
Skype:analog_devices
Стать:чол
Звідки:Киев, Подол

Re: Велофара своими руками.

Повідомлення AnalogDevices » 10.5.10 18:58

Всё же дальний свет это что-то другое, не может быть дальний и ближний на одной оптике, так как совершенно разные углы необходимы

Как выглядит это всё на велосипеде? а то всё блоки.. модули... разъёмы... провода... как то не компактно что ли
Драйвер кастом это конечно хорошо, но сегодня под этим блоком подразумевается что то размером с 10 копеечную монету, чего совершенно нельзя сказать о том что на фото
сейчас оно на соплях все, ето не законченный девайс, плата с драйверами на изоленте на раме......и тп. а что там не ясного на счет того как она смотрится на руле? Когда я покупал свето диод в продаже не было коллиматоров, были только от Р7 (повторяюсь)а дальний-ближний реализуется за счёт линзочки в центре коллиматора....
могу приехать на тестирование фонариков

и смысл мне от драйвера с 10копеечную монету когда аккумулятор весит 1кг? и размеры.... сами видите
Человек должен катать всё! Дёрт, ФР, КК, ДХ, Шоссе и шары в карманах.

Аватар користувача
collectivemind
* *
Повідомлень:155
З нами з:6.5.08 03:28
Стать:чол
Звідки:Київ (Райдужний)

Re: Велофара своими руками.

Повідомлення collectivemind » 10.5.10 20:39

........................................
Востаннє редагувалось 19.10.13 22:29 користувачем collectivemind, всього редагувалось 1 раз.

Аватар користувача
Maksym
*********
Повідомлень:5638
З нами з:29.5.06 22:57
Стать:чол
Звідки:Київ, Куренівка

Re: Велофара своими руками.

Повідомлення Maksym » 10.5.10 21:14

:empathy
Востаннє редагувалось 6.3.12 21:49 користувачем Maksym, всього редагувалось 1 раз.

Аватар користувача
collectivemind
* *
Повідомлень:155
З нами з:6.5.08 03:28
Стать:чол
Звідки:Київ (Райдужний)

Re: Велофара своими руками.

Повідомлення collectivemind » 10.5.10 21:59

........................................
Востаннє редагувалось 19.10.13 22:28 користувачем collectivemind, всього редагувалось 1 раз.

orex_
* *
Повідомлень:78
З нами з:25.5.09 16:18
Стать:чол
Звідки:Рахів, Закарпатська

Re: Велофара своими руками.

Повідомлення orex_ » 10.5.10 22:50

я схемкой могу поделиться только если мне разрешит один человек из етого форума, он меня попросил её сильно не розглашать,
Заряжалка всегда пожалуйста!
- понятно, спасибі і шкода шо не дають добро.
- я працюю над с створення фари на двох Р4, на нанний момент драйвера (на МС) налаштовані на 820мА, 3,25в., працюють від 6 до 18 вольт, пробув з пів години мікр,. тепленька вроді все ок.
Зображення
- Для Р7 рішив робити також на МС , але не знаю як правильно включит (підібрати транзистори). Тут є статья http://vampirchik-sun.nm.ru/interes1/co ... okbook.htm , але номінали транзисторів не вказані, може хто допоже розібратися з транзисторами, пожалуста. Мені приглянувся цей варіант схеми включення : http://vampirchik-sun.nm.ru/interes1/co ... age023.jpg вона дуже похожа на типове включення мікросхеми.

Аватар користувача
Imh
* * *
Повідомлень:257
З нами з:29.6.06 22:16
Стать:чол
Звідки:Киев, Радужный

Re: Велофара своими руками.

Повідомлення Imh » 10.5.10 22:52

Spoiler
Show
А можно хоть на фото посмотреть на драйвер размером с 10 копеечную монету, сделанный своими руками?? Это ж просто беспредел совершенства.
collectivemind это скорее беспредел зрения или фантазии потому как ты единственный кто усмотрел в моём посте слова "сделанный своими руками"

Аватар користувача
Maksym
*********
Повідомлень:5638
З нами з:29.5.06 22:57
Стать:чол
Звідки:Київ, Куренівка

Re: Велофара своими руками.

Повідомлення Maksym » 10.5.10 23:31

:empathy
Востаннє редагувалось 6.3.12 21:49 користувачем Maksym, всього редагувалось 1 раз.

Аватар користувача
collectivemind
* *
Повідомлень:155
З нами з:6.5.08 03:28
Стать:чол
Звідки:Київ (Райдужний)

Re: Велофара своими руками.

Повідомлення collectivemind » 11.5.10 00:05

........................................
Востаннє редагувалось 19.10.13 22:31 користувачем collectivemind, всього редагувалось 1 раз.

Аватар користувача
AnalogDevices
* * * * *
Повідомлень:1686
З нами з:21.7.09 20:08
Skype:analog_devices
Стать:чол
Звідки:Киев, Подол

Re: Велофара своими руками.

Повідомлення AnalogDevices » 11.5.10 00:13

супер! вот только ХДЕ такое добро продаётся? можно и самому сделать, знать бы на чём его делать.
кстати для ваших свето диодов ето хороший выбор! не стоит думаю изменять етому драйверу.
есче могу предложить по компактнее, проверял работает вот такой драйвер со встроенным ключиком на 1.5а NCP3065 и чтото у вас очень крупная плата получилась... зачем такие большие ёмкостя?
Человек должен катать всё! Дёрт, ФР, КК, ДХ, Шоссе и шары в карманах.


Повернутись до “"Велофара власними руками"”

Хто зараз онлайн

Зараз переглядають цей форум: Немає зареєстрованих користувачів і 3 гостей