

Где вход/выход?
все заработало после увеличения напряжения)Там же написано "+" и "-". С обратной стороны наверняка два контакта для батарейки.
Но я эту плату впервые вижу, так что это только мои предположения, ничего не гарантирую.

















ТАкой был заказ, увы, заказчику не удалось обьяснить его хреновый кпдПрикол в потере половины света в линзовике.
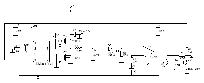
А схемку посмотреть можно? Или же конспирация не позволит?В КПД драйвера, принцып работы - синхронный преобразователь. Такой же принцип работы как у преобразователей напряжения на материнских платах компьютеров, где вместо выпрямительного диода используется полевой транзистор, в обычных преобразователях единственная греющаяся деталь -Диод, а тут вместо него полевик, что уменьшает нагрев схемы очень значительно на больших токах, такой драйвер может и 6 и 10А току выдать при этом будучи еле теплым, и кстати он не боится обрыва нагрузки и КЗ.
не совсем понятен Ваш вопрос....На что лучше крепить светодиоды (на подложке) к радиатору, если не на термоклей? Есть вариант на саморезы (только куда их тыкать что бы не коротнуло), или в центр термопасту, а по краям силикон, или суперклей?
эмммм, а при чем тут тригер Шмидта ????... 3я - Вкл-выкл на тригере Шмидта....
...RS триггердребезг контактов?эмммм, а при чем тут тригер Шмидта ????... 3я - Вкл-выкл на тригере Шмидта....

Повернутись до “"Велофара власними руками"”
Зараз переглядають цей форум: Немає зареєстрованих користувачів і 0 гостей